Instance Verification Kit (IVK)
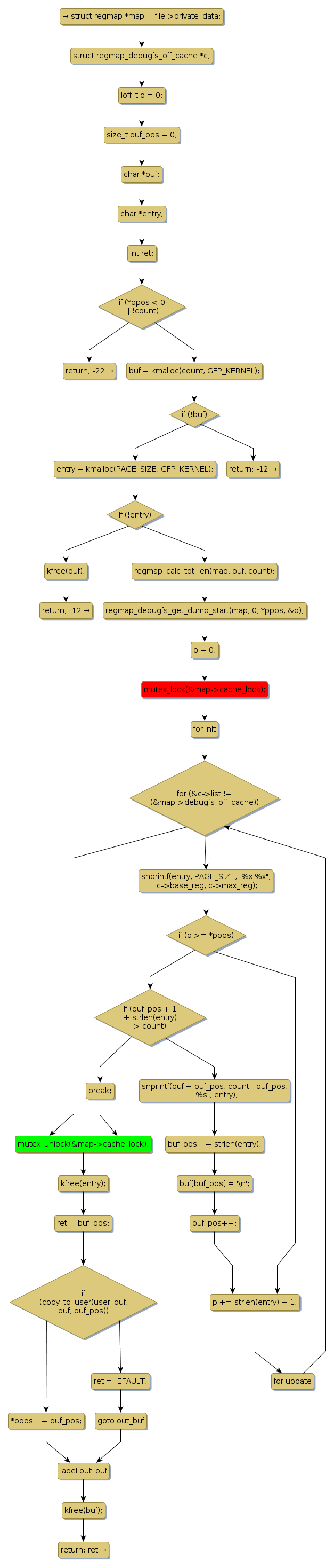
mutex lock @ [8960+29+/linux-3.19-rc1/drivers/base/regmap/regmap-debugfs.c]
Instance Signature: cache_lock
|
The Matching Pair Graph:
|
|
Function Name
|
Control Flow Graph (CFG)
|
Events Flow Graph (EFG)
|
Source Correspondence
|
|
regmap_reg_ranges_read_file
|
|
|
[7995+27+/linux-3.19-rc1/drivers/base/regmap/regmap-debugfs.c]
|